中国科学院昆明植物研究所
location
当前位置:首页 > 新闻宣传 > 传媒扫描
left
新闻宣传
传媒扫描

【科学网】研究发现可用于伤口修复的天然多糖基生物粘合剂

文章来源:科学网  |  发布时间:2023-02-01  |  作者:  |  浏览次数:  |  【打印】 【关闭

 

  近日,记者从中国科学院昆明植物研究所获悉,该所植物化学与西部植物资源持续利用国家重点实验研究员吴明一团队发现一种可用于伤口修复的天然多糖基生物粘合剂,相关成果在线发表于《自然-通讯》。

  每年有数以亿计的人遭受到意外伤害、外科损伤、慢性溃疡等皮肤组织损伤,严重时威胁生命,缝合是目前的临床上闭合伤口首选的方法。组织粘合剂的发明给外科手术带来巨大技术进步,目前临床上广泛应用的组织粘合剂主要是化学合成的氰基丙烯酸酯类和纤维蛋白胶类。氰基丙烯酸酯类粘合剂具有很强的粘附性能,但是存在降解缓慢、具有毒副作用等缺点。纤维蛋白粘合剂具有很好的生物组织相容性,但是由于粘附性较弱,应用于一些局部应力较小的组织区域,应用范围受限。因此,临床上亟需生物兼容性好、粘合力大且潜在风险低的组织粘合剂。

  吴明一团队聚焦于天然多糖的结构与功能的关键科学问题,他们发现白玉蜗牛腹足中富含结构规则的肝素类糖胺聚糖,该多糖可显著促进糖尿病慢性伤口的愈合。

  近日,该课题组从白玉蜗牛粘液中发现一种天然的多糖基粘合剂(d-SMG),对湿润组织具有较强的粘附性能,优于临床使用的纤维蛋白胶。为了阐明d-SMG成胶性与粘附性的内在机制,课题组进一步对成分进行了系统的鉴定与分析,发现d-SMG主要由类肝素的蜗牛糖胺聚糖与蜗牛蛋白质等生物大分子组成,其中的新型糖胺聚糖为其主要有效活性组分;多糖与蛋白质组成的独特双网络凝胶体系,使得蜗牛粘液具有突出的水凝胶性能以及强效的组织粘附性。这种机制与同属于软体动物的贻贝类的粘附机制显著不同,是生物粘附领域的一个有趣而重要的发现,为新一代医用粘合剂的研发提供了借鉴和启发。

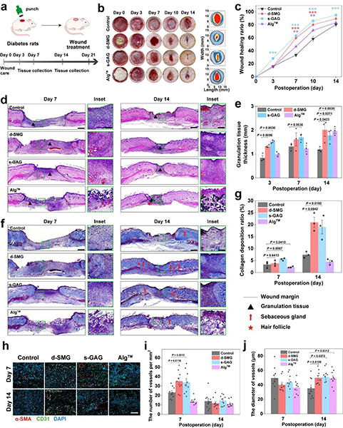
  动物实验研究显示,该天然粘合剂d-SMG强效粘合纵切皮肤伤口且促进其愈合,不会引起二次损伤和疤痕形成。与临床上常用的海藻酸钠敷料相比,该天然粘合剂有效促进糖尿病慢性伤口愈合。组织染色和免疫组化等分析表明,天然水凝胶显著加快慢性伤口的肉芽组织新生、血管新生以及胶原沉积,并显著下调组织中TNF-α、IFN-γ、IL-6等炎性细胞因子表达水平。深入的机制研究揭示,该水凝胶通过上调信号传导及转录激活蛋白3的磷酸化水平,促使巨噬细胞向抗炎M2表型极化,缓解慢性伤口处的炎症反应,促进慢性伤口向增殖期过渡,从而加快伤口愈合。

 

d-SMG促进糖尿病大鼠皮肤创面愈合(昆明植物所供图) 

  该研究结果对新一代生物医用粘合剂的开发具有一定的启发意义,亦为普通皮肤伤口以及临床难治愈的糖尿病足溃疡等皮肤疾病的治疗提供了一种新思路。此愈合皮肤伤口的天然医用粘合剂已申请发明专利保护(CN114668887A)。

  相关论文信息:https://doi.org/10.1038/s41467-023-35907-4 

  来源:https://rmtzx.sciencenet.cn/mixmedia/a/202301/31/WS63d8b24ae4b097e3879a4b53.html


中国科学院昆明植物研究所

版权所有 Copyright © 2002-2025 中国科学院昆明植物研究所,All Rights Reserved 【滇ICP备05000394号
地址:中国云南省昆明市蓝黑路132号  邮政编码:650201    点击这里联系我们