中国科学院昆明植物研究所
location
当前位置:首页 > 新闻动态 > 科研进展
left
新闻动态
科研进展

灯台树资源植物化学系列研究新进展

文章来源:植物化学与西部植物资源持续利用国家重点实验室  |  发布时间:2018-08-31  |  作者:罗晓东  |  浏览次数:  |  【打印】 【关闭

 

  灯台树是云南傣族著名药用植物资源,也在东南亚国家广泛使用,针对不同植物部位,各国家传统药用有所差异,这提示不同地区、不同植物部位的药用物质基础可能存在差异。中国科学院昆明植物研究所云南特色植物资源的利用与开发团队揭示了灯台叶碱是治疗呼吸道疾病的药效成分,在对灯台叶碱药理、CMC进行系统研究的同时,也开展灯台树资源植物化学系列研究 

  研究团队在诠释灯台叶碱是治疗呼吸道疾病的药效成分的基础上,与张朝阳博士等合作,通过多个产地与居群的灯台树遗传(AFLP)与灯台叶生物碱(HPLC)多态性对照研究,揭示了居群内、居群间的遗传多态与稳定性,同时显示各样品均具有一些共同的吲哚生物碱,但也在种类和含量上存在差异(Journal of Medicinal Plants Research, 2011, 8, 301)。进一步刘录博士等发现了移栽在昆明的灯台树叶中具有抗菌活性的微量新颖结构吲哚生物碱(Fitoterapia 2015, 105, 160);陈莹莹博士等发现昆虫会产卵于灯台树叶,导致产生虫瘿的部分灯台叶药材,这些药材主要活性成分含量及药效与正常药材基本一致,而其中能够产生一个微量的降单萜吲哚生物碱(Tetrahedron letters 2016, 57, 1754)。秦徐杰博士等发现商品化灯台叶药材中混有少量药材发白,经调查发现是因为药材采收季未能及时干燥所致,其主要药效成分降解显著而止咳活性也明显下降(Natural Products and Bioprospecting 2015, 5, 185)。 

  灯台叶碱药理、药代研究显示:以4个体内暴露量大的药效标志物为主的灯台叶碱是治疗呼吸道疾病的药效成分群。而灯台树叶中其他成分,包括秦徐杰博士报道的结构中含有羧基或形成内盐的大极性吲哚生物碱(Tetrahedron 2015, 71, 4372);杜国顺、徐艳等报道的萜类、甾体、多酚等非生物碱部分(Chinese Journal of Natural Medicines. 2009, 7, 212007, 5, 259),这些物质没有止咳平喘的活性,而且加入治疗呼吸道疾病的药效成分灯台叶碱中,也没有明显增效减毒效果,因而可以指导CMC研究并作为去除成分。 

  灯台树植物其他部位,传统上很少用于呼吸道疾病治疗,除资源量与可持续利用的原因外,研究组研究揭示植物各部位物质基础的差异,决定了其药理活性的不同。冯涛博士等发现灯台树皮中的吲哚生物碱与树叶中存在较大的差异,这也导致灯台树皮并没有明显的止咳平喘活性(Planta Med. 2009, 75, 1537),而且即使非生物碱类成分也存在显著差别(Helvetica Chimica Acta, 2008, 91, 2247);杜国顺等发现灯台树根中的主要生物碱echitamine,但在灯台树叶中却不含有,此外,根中含有少量的药效物质scholaricinevallesamine,因而灯台树根的生物碱显示了一定止咳及抗炎活性(云南植物研究,200729, 366)。 

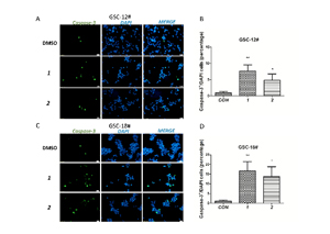
  近期王蓓博士与合作者从灯台树果实中发现两个新颖吲哚生物碱,对于多株脑胶质瘤干细胞具有很好的抑制活性,其IC50 15-25 μg/mL,且对人体正常细胞的没有毒性;化合物能够抑制脑胶质瘤干细胞增殖,通过增加肿瘤坏死因子(TNF-a)的表达和caspase-3的裂解,从而诱导脑胶质瘤干细胞凋亡,并显著损伤肿瘤干细胞克隆形成能力。上述研究成果以Novel nor-monoterpenoid indole alkaloids inhibiting glioma stem cells from fruits of Alstonia scholaris为题发表(Phytomedicine, 2018, 28, 170)。 

  研究团队围绕灯台树资源、化学、药理药效发表论文30余篇,揭示了药材-结构-功能-安全性之间的联系性,探索了复杂体系新药创制的关键科学问题和核心技术,支撑了新药临床前及临床试验的优效性及安全性。 

  文章链接 

 

 

  (责任编辑:李雪) 


中国科学院昆明植物研究所

版权所有 Copyright © 2002-2025 中国科学院昆明植物研究所,All Rights Reserved 【滇ICP备05000394号
地址:中国云南省昆明市蓝黑路132号  邮政编码:650201    点击这里联系我们