中国科学院昆明植物研究所
location
当前位置:首页 > 新闻动态 > 科研进展
left
新闻动态
科研进展

熊文勇研究组在胰岛素抵抗调控GLUT4分布模式的研究中取得重要进展

文章来源:植物化学与西部植物资源持续利用国家重点实验室  |  发布时间:2016-11-29  |  作者:高蓝  |  浏览次数:  |  【打印】 【关闭

 

  葡萄糖转运体(GLUT4)是脂肪细胞和肌细胞中最主要的葡萄糖转运蛋白,胰岛素调控的GLUT4膜转运对于机体血糖平衡的维持至关重要。GLUT4转运障碍是机体产生胰岛素抵抗或患有2型糖尿病的主要表现之一。目前,绝大多数有关GLUT4的研究主要针对GLUT4的表达和膜转运,关于GLUT4自身蛋白活性的研究也有少量报道。然而对于GLUT4在其行使葡萄糖转运功能的地方——细胞膜上的分布模式及其相关影响因素的研究却极少。另外,由于衍射极限的存在使得传统光学显微镜的成像分辨率无法突破200 nm 这也使得研究者们无法在超高分辨率甚至单分子水平去获取GLUT4在细胞膜上的分布模式的详细信息。 

  随着超分辨成像技术的出现及迅速发展,使得成像分辨率最高可达到20nm以下,这为科研人员提供了绝佳的工具和手段,从而能在单分子水平去研究细胞膜上GLUT4的分布模式。 

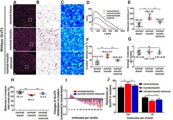
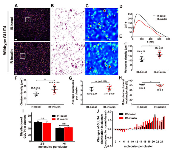
  中国科学院昆明植物研究所熊文勇研究组与长春应用化学研究所电分析国家重点实验室王宏达研究组合作,利用直接随机光学重建超分辨显微镜(dSTORM),对不同生理状态下脂肪细胞质膜上GLUT4的分布模式进行观察和统计分析,从单分子水平解析了脂肪细胞质膜表面GLUT4在不同生理状态下的分布模式变化。结果显示在胰岛素刺激后,细胞质膜上的GLUT4除了在数量上明显增加外,蛋白成簇能力和参与成簇的蛋白比例的明显下降,趋向于形成小簇或更加随机、弥散的分布模式;当细胞产生胰岛素抵抗后,细胞对胰岛素的敏感性降低,然而相对于正常细胞,胰岛素抵抗让细胞质膜表面的GLUT4呈现出更趋向于成簇或形成较大的簇的分布模式状态。此外,通过突变GLUT4蛋白NF5QQI序列,破坏脂筏以及微丝等手段初步探究了细胞质膜上GLUT4分布模式的影响因素,发现F5QQI序列和脂筏都与质膜上GLUT4的分布模式密切相关。这是首次发现胰岛素抵抗会导致细胞膜上的GLUT4的分布模式变得更加聚集,这个发现使人们从一个全新的角度对胰岛素抵抗有了更深刻的认识,也为进一步研究肥胖或糖尿病发病机制提供了新的理论基础。

文章链接 

  图1、胰岛素刺激使细胞膜上的GLUT4分布模式趋于弥散 

  图2、胰岛素抵抗使细胞膜上的GLUT4分布模式更加聚集 

 

 


中国科学院昆明植物研究所

版权所有 Copyright © 2002-2025 中国科学院昆明植物研究所,All Rights Reserved 【滇ICP备05000394号
地址:中国云南省昆明市蓝黑路132号  邮政编码:650201    点击这里联系我们