中国科学院昆明植物研究所
location
当前位置:首页 > 新闻动态 > 科研进展
left
新闻动态
科研进展

昆明植物所基于月季基因组和遗传学分析提出“皮刺储水”功能新假说

文章来源:中国科学院东亚植物多样性与生物地理学重点实验室  |  发布时间:2021-05-24  |  作者:仲米财,胡金勇  |  浏览次数:  |  【打印】 【关闭

 

  皮刺是指植物表皮或皮层形成的尖锐突起,通常被认为是植物的防卫适应组织,保护植物免受动物、病原体或机械伤害。许多蔷薇科、豆科和芸香科等植物的茎杆、叶子和果实上都有皮刺,但幼嫩或发育早期的皮刺功能尚未得到揭示。 

  月季花(China Rose)为蔷薇科(Rosaceae)蔷薇属(Rosa)植物,一般指月季(Rosa chinensis),与蔷薇(R. multiflora)、玫瑰(R. rugosa)亲缘关系很近,但为不同种系。月季为“花中皇后”,代表坚韧不屈的精神,花香悠远,是世界上最重要的花卉之一。“带刺的玫瑰”提醒着人们玫瑰虽美却要小心它扎人的刺,隐喻着我们愿意忍受不愉快的事物,因为它是美好事物的一部分。古今中外都有关于带刺玫瑰的小说或童话故事。月季原产我国,但其皮刺发育的遗传机制及其生态学意义长期未得到系统和明确的解析。培育无刺或少刺的月季种质也会为现代月季产业提供一个新的育种方向,具有重要经济价值。 

  最近,中国科学院昆明植物所植物分子遗传与适应研究团队与中国西南野生生物种质资源库和云南省农科院的团队合作,以中国古老月季‘无刺光叶蔷薇’(R. wichuraiana ‘Basye’s Thornless’,BT)和‘月月粉’(R. chinensis Old Blush’,OB)及其杂交F1和回交BC1F1世代遗传群体等为试材,综合利用比较基因组学、分子遗传学和演化生物学等方法手段解析了月季皮刺遗传调控机制,并提出了发育早期的皮刺具储水功能的假设,填补了皮刺早期功能研究的空白。 

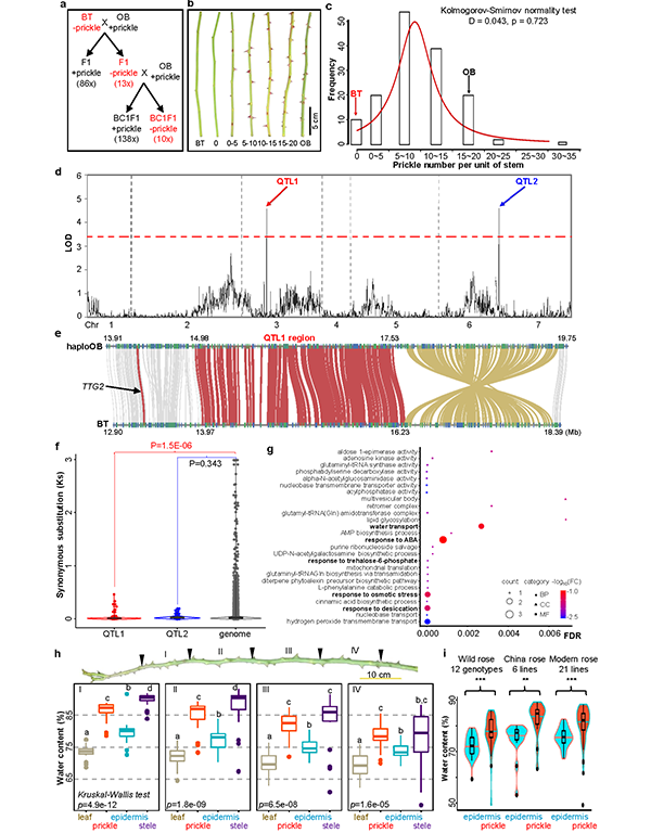
  研究团队首先利用扫描电镜技术比较了BT和OB皮刺发育早期过程,发现BT皮刺缺失可能是皮刺发育的起始能力出现异常。基于BT x OB的F1和BC1F1世代群体开展了连续两年的表型分析,并发现月季皮刺密度遗传受四个遗传位点不完全显性控制。基于团队前期构建的高密度遗传群体(Li等2018)定位到两个基因座(QTL),并极大缩小了前人研究定位到的QTL区间至约2.2Mb(图1)。 

  为更深入理解月季皮刺发育的遗传调控机制,该团队构建了二倍体BT染色体水平高质量参考基因组。该基因组大小约为530.6 Mb;遗传图比对、BUSCO分析、二代reads回贴、与单倍体OB基因组比较、单碱基水平正确率分析和LTR组装指数(LAI=20.03,达到了golden reference水平)等方法均确认了BT基因组的高准确性。BT基因组包含32,674个蛋白质编码基因;BT基因组中Copia类型LTR占43.4%,是已知植物基因组中Copia/Gypsy比最高的物种之一(图2)。 

  接下来,研究团队对BT和OB进行了比较基因组分析。发现BT和OB各自拥有特异扩张和收缩的基因家族,其中NAC和FAR1/FRS家族基因的特异扩张可能与BT材料抗黑斑病和开花时枝条直立生长转型相关(Zhong等2021)。BT和OB可能的皮刺发育起始基因调控网络成分比较保守。皮刺控制QTL1区间发生显著纯化选择,且该区间内差异表达的基因中富集与水分储存和运输相关的基因,如水通道蛋白编码基因PIP2s等。相对于有刺的OB,无刺BT中正调控因子GISTTG1表达显著下调,而负调控因子TRY表达显著上调;QTL区间中的RwMYB27-likeRwTT2-like等基因表达与OB相比显著差异。同时,皮刺发育关键下游基因TTG2的表达在BTOB间也出现显著分化,即皮刺发育基因调控网络中的一些重要因子表达变化引起TTG2转录水平(的时空)变异可能决定了月季皮刺的有无。 

  有趣的是,QTL1区间中两个PIP2基因表达和结构在BT和OB间出现明显分化;从而意味着皮刺密度可能与水分适应有关。为更进一步探究这一假设,该团队对41个基因型的月季进行了一系列生理测试。当年生的枝条皮刺相对于表皮和叶片更能富集水分,且该富集程度在幼嫩的皮刺中更高;而较老的枝条中皮刺的水分含量则显著下降;该现象不仅在现代栽培品系和中国古老月季种质中出现,还在野生蔷薇等材料中保持一致。因此,研究团队提出幼嫩皮刺很可能具有储水功能的假设。尽管还需要更多遗传学证据,这一假设完善了皮刺生物学功能研究链条:即幼嫩皮刺以储水为主,而成熟皮刺以防卫和防失水等功能为主。 

  该团队系统研究了无刺BT和有刺OB间的重要遗传分化,探究了月季皮刺遗传调控机制,揭示了基因表达变异可能是皮刺表型分化的基础,提出了皮刺发育早期的生理学功能假设,构建了重要遗传和基因组资源。该项工作不仅促进了对月季皮刺发育遗传机理的解析,有利于月季生物学的发展和新种质的培育,并为更好理解植物新性状产生与维持机制提供了新视角。 

  研究成果以A genomic link in China roses: and they all lived prickly but water deficient ever after?”为题在National Science Review在线发表。研究工作得到中国科学院战略性先导专项(B类)(XDB31000000)等支持。中国科学院昆明植物研究所胡金勇研究员、李德铢研究员和云南省农科院唐开学研究员为共同通讯作者。昆明植物研究所仲米财博士为第一作者;研究生蒋晓东、崔卫华、锁志全、孙弋博、王丹和杨国骞博士、董雪博士、云南省农科院的王维嘉及北京百迈客生物科技有限公司的程新超和李绪明参与了本研究。 

  文章链接1 

  文章链接2 

 

1 月季皮刺遗传调控的解析及早期皮刺储水假设的提出 

 

2 BT的形态特征和染色体水平高质量基因组 

(责任编辑:李雪)

中国科学院昆明植物研究所

版权所有 Copyright © 2002-2025 中国科学院昆明植物研究所,All Rights Reserved 【滇ICP备05000394号
地址:中国云南省昆明市蓝黑路132号  邮政编码:650201    点击这里联系我们